海关总署发布19号公告,开启加工贸易新监管模式

发布时间:2018-03-14 09:12:52  | 来源: 雨果网  |  编辑:雨果网

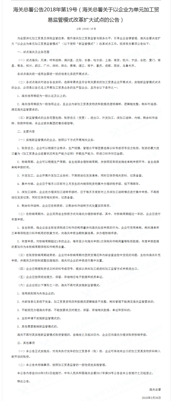
近日,海关总署发布了《海关总署关于以企业为单元加工贸易监管模式改革扩大试点的公告》(2018年第19号),决定扩大“以企业为单元加工贸易监管模式”(以下简称“新监管模式”)改革试点工作,并于2018年3月5日起施行。

据了解,本次试点海关包括天津、呼和浩特、满洲里、沈阳、长春、哈尔滨、上海、南京、杭州、宁波、合肥、厦门、南昌、青岛、郑州、武汉、广州、深圳、拱北、黄埔、湛江、南宁、重庆、成都、西安、乌鲁木齐在内的26个城市。各试点海关统一适用全国统一版的信息化系统开展试点。

实施新监管模式试点的企业,必须是以自己名义开展加工贸易业务的生产型企业,且符合以下条件之一:

1.海关信用等级为一般认证及以上的;

2.海关信用等级为一般信用企业,且企业内部加工贸易货物流和数据流透明清晰,逻辑链完整,耗料可追溯,满足海关监管要求的。

新监管模式的业务范围包括:账册设立(变更)、进出口、外发加工、深加工结转、内销、剩余料件结转、核报和核销、本企业或本集团的售后维修等。

在核销周期内,企业采用自主核报方式向海关办理核销手续,其中,对核销周期超过一年的,企业应进行年度申报。各试点海关可结合各自实际,选择有需求且符合有关要求的加工贸易企业开展试点。

另外,企业出现以下情形之一的,海关不再对其实施新监管模式:

1.信用类别降为失信企业的;

2.内部信息化系统不完备,加工贸易货物流和数据流逻辑链条不完整,耗料管理不能满足海关监管要求的;

3.不能规范办理海关手续,不能按要求及时提交、保留、存储相关数据、单证和资料的;

4.主动申请不实施新监管模式的;

5.其他需要撤销新监管模式的。

海关不再对其实施新监管模式账册管理的,自确定之日起30日内,企业应向海关办理该账册核销手续。

此次改革后,海关对加工贸易的监管模式变为以企业为单元的监管模式。改革后,更贴近企业生产需求实际,便利企业申报,减少程序性违规问题发生。

海关总署发布19号公告,开启加工贸易新监管模式*以上内容属作者个人观点,不代表betway官网体育立场!如有侵权,请联系我们。

小贴士更多跨境电商干货资讯,敬请扫码关注下方微信公众号【跨境电商betway官网体育】

 

                                     \

\

 

热点新闻

  • 最新
  • 推荐
Baidu
betway88必威东盟体育